一、采购人:山东商务职业学院
地址:山东省烟台市高新区海兴路15号
联系方式:0535-6925191
采购代理机构:山东环宇项目管理有限公司
地址:山东省烟台市莱山区观海大厦B座五楼
联系方式:0535-6260808
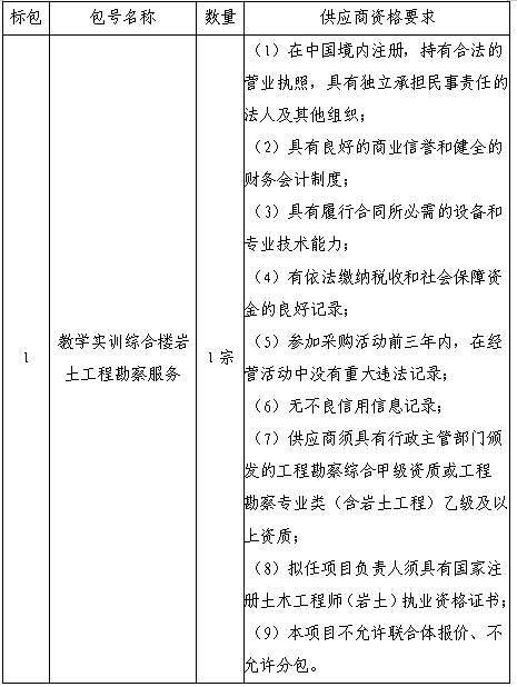
二、采购项目名称:教学实训综合楼岩土工程勘察服务
采购项目编号:【环宇】服务2023-149号
采购项目分包情况:

三、获取磋商文件
1.时间:2023年11月3日16时00分至2023年11月10日17时00分(报名截止时间)(北京时间,法定节假日除外)
2.地点:烟台市莱山区观海路267号观海大厦B座5楼
3.方式:凡有意参加本次采购的投标人必须在 2023 年 11月10日17:00 时(北京时间) 前获取采购文件:(1)获取采购文件时须提供营业执照副本原件或者加盖公章的复印件; (2)向山东环宇项目管理有限公司 (烟台市莱山区观海大厦B座5楼) 登记并报名,报名邮箱huanyuzhaobiao@163.com,不按规定报名后果自负。
报名电话:0535-6240761
报名邮箱:huanyuzhaobiao@163.com
开户名称:山东环宇项目管理有限公司
开户银行:中国光大银行烟台莱山支行
帐号:38110188000036688
4.售价:采购文件售价:300元/份
四、递交响应文件时间及地点
1.时间:2023年11月14日08时30分至2023年11月14日09时00分(北京时间)
2.地点:烟台市莱山区观海路267号观海大厦B座5楼
五、磋商时间及地点
1.时间:2023年11月14日09时00分
2.地点:烟台市莱山区观海路267号观海大厦B座5楼
六、采购项目联系方式:
联系人:山东环宇项目管理有限公司
联系方式:0535-6260808
发布人:山东商务职业学院
山东环宇项目管理有限公司
2023年11月3日
版权所有:山东商务职业学院 地址:山东省烟台市高新区海兴路15号
办公室:0535-6925000 邮箱:xcb@sdbi.edu.cn